Bevictor伟德官网 - 韦德(中国)体育-伟大始于1946
Bevictor伟德官网
导航
公司首页
关于我们
Bevictor伟德官网简介
公司领导
组织机构
联系我们
公司宣传片
党群工作
组织建设
制度建设
理论学习
党建风采
分工会工作
党建微视频
内部治理
学术委员会
教学委员会
学位委员会
理财小组
督导组
团队队伍
计算机科学与技术系
信息管理与信息系统系
软件工程系
数据科学与大数据技术系
人工智能系
计算机公共教学部
审计科学与技术研究院
江苏省审计信息工程重点实验室
江苏省审计大数据工程实验室
江苏省现代智能审计一体化应用技术工程研究...
团队建设
人才培养
专业介绍
本科生培养
公司产品
科学研究
社会服务
社会培训
产学研合作
合作单位列表
产学研合作交流活动
审核评估
员工与员工
招生信息
研究生组织
专业协会
学子风采
常用下载
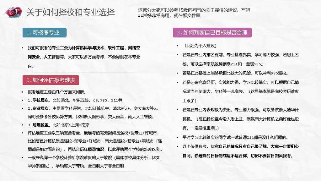
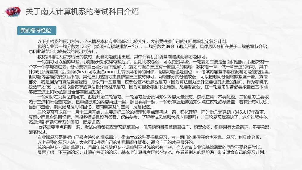
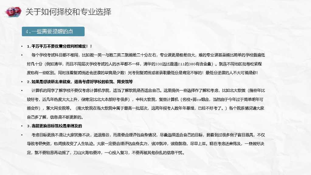
关于考研南大计算机系经历和经验分享——王健琦
发布者:信息工程公司
发布时间:2020-06-03
浏览次数:
2257